Definition of Data Encryption Standard(DES)
Data Encryption Standard (DES):
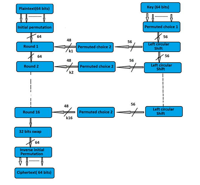
DES is a symmetric key block cipher public by the National Institute of Standard And Technology (NIST). It encrypts data in 64 bit block. Data encryption standard is symmetric key algorithm where is same algorithm and same key is used to the both the encryption and description. key size is 56 bit block. The encryption process is mode of two permutation, P boxes which scales initials & final permutation.
Data encryption standard uses transposition and substitution method and for that region is some times referred to the product cipher and Its input output and key are each 64 bit large and set of bit are referred to as blocks. The cipher consist of 16 round or iteration each round uses the a separate key of 48 bits. Data encryption standard algorithm here first the 64 bit plaintext passes through the initial permutation (IP) that rearrange the bits to produced the permutation input. Then there is the phase consisting a 16 round of the same function which involves both permutation and substitution functions. The output of the 16 round consist of 64 bits that are a function of the input plaintext and the key. The left and right half of the output are swapped to produced the pre-output at last the pre-output is passes through a permutation that is the produce the 64 bits ciphertext.
Advantage of Data Encryption Standard:
● As 56 bits key are used there are possible key value and hence, a
specific key can not be identify easily.
● As the length of the key is increase security provided by algorithm
also increase.
Disadvantage of Data Encryption Standard:
● As it is a symmetric algorithm both sender and receiver most same
key, there is the possibility that the key is intercept.
● the design of S-boxes it susceptible.
● It is susceptible to differential crypt analysis attack and brute
force attack taking advantages of which Data encryption standard
(DES) cracker have design.
Double DES: - It uses two encryption stage and two keys double Data encryption standard suffers form man in the middle attack.
Triple DES:
● Here it data encryption standard three 64 bits keys for an over all
key length of 192 bits.
● The procedure for encryption is exactly the same as regular data
encryption standard, but it is repeated three time hence the man is
triple data encryption standard.
● Triple data encryption uses three keys.
extensively in many product including PGP and Smine.
● Brute force search impossible on triple data encryption(DES).
● MITM attack need to 256 bits plaintext and ciphertext pairs per
keys.
Definition of Data Encryption Standard(DES)
Reviewed by For Learnig
on
March 02, 2023
Rating:
Reviewed by For Learnig
on
March 02, 2023
Rating:
.png)
No comments:
If you have any doubts, please tell me know